河北省人民政府
关于表彰第十五届河北省见义勇为英雄(群体)的决定
各市(含定州、辛集市)人民政府,各县(市、区)人民政府,雄安新区管委会,省政府各部门:
近年来,全省各地各部门坚持以习近平新时代中国特色社会主义思想为指导,全面贯彻党的二十大和二十届历次全会精神,大力弘扬见义勇为精神,涌现出了一批见义勇为英雄人物和英雄群体,在人民生命财产安全和社会公共利益受到危害时,临危不惧、挺身而出,生动诠释了中华民族见义勇为的传统美德,为维护社会稳定,弘扬社会正气,促进社会主义精神文明建设作出了重要贡献。
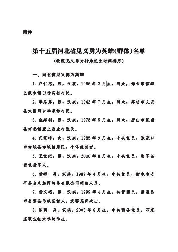
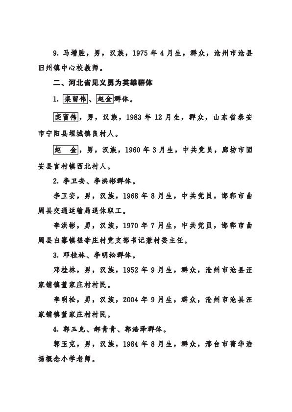
为表彰先进,弘扬见义勇为精神,推动形成新时代见义勇为社会新风尚,省政府决定授予卢仁志、毕恩厚、桑建利、武慧峰、王世纪、杨彬、杨文韬、陈明、马增胜等9人“河北省见义勇为英雄”称号;追授栾留伟、赵金群体“河北省见义勇为英雄群体”称号;授予李卫安、李洪彬群体,邓桂林、李明松群体,郭玉克、郝青青、郭浩泽群体,赖炜桢、程祥阳群体等4个群体“河北省见义勇为英雄群体”称号。
全省广大干部群众要以见义勇为英雄(群体)为榜样,学习他们无畏无惧、不怕牺牲的英雄气概,勇担时代使命和社会责任,积极投身平安河北、法治河北建设事业,开创新时代见义勇为工作新局面,为加快建设经济强省、美丽河北,奋力谱写中国式现代化建设河北篇章汇聚磅礴力量。
附件:第十五届河北省见义勇为英雄(群体)名单
河北省人民政府
2026年2月2日




