高层动态
政法综讯
唐山要闻
他山之石
平安唐山
法治唐山
队伍建设
唐山网群:
曹妃甸
路南
路北
古冶
开平
丰润
丰南
迁西
迁安
遵化
玉田
滦州
滦南
乐亭
芦台
汉沽
您当前的位置:
唐山长安网
>> 您当前的位置 :
平安唐山
>>
队伍建设
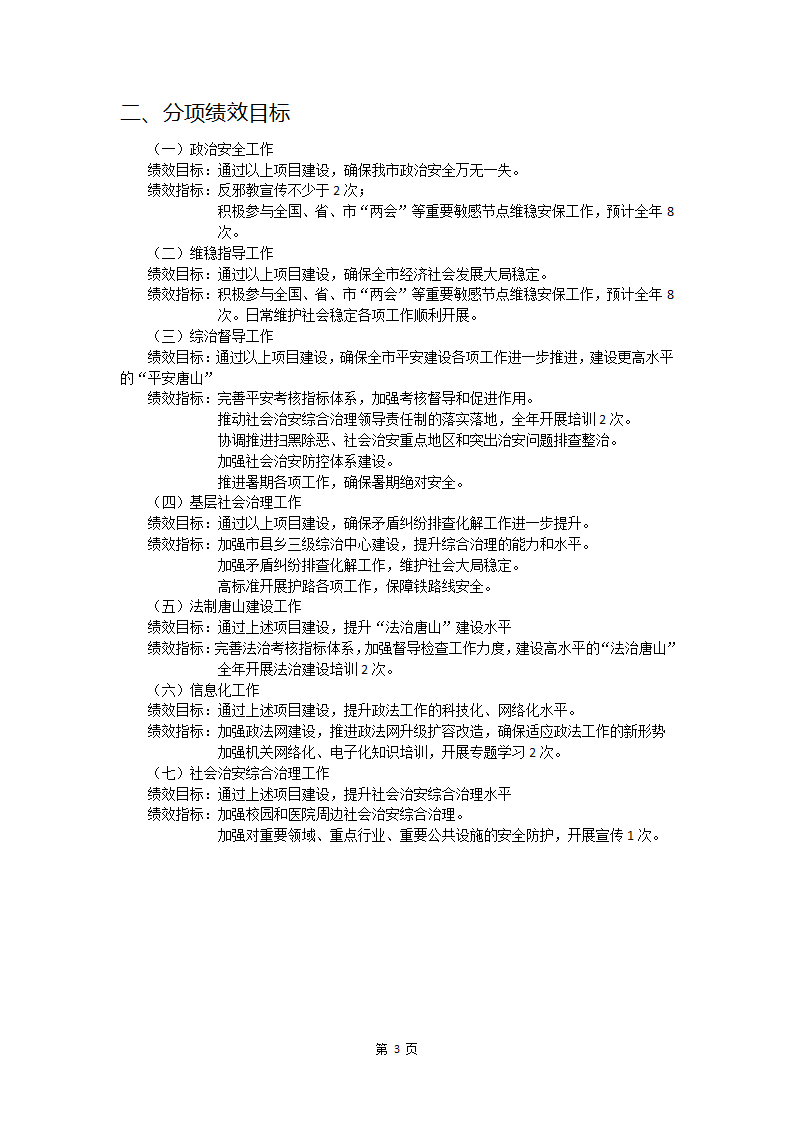
2022年唐山市部门预算(草案)
2022-02-15 10:45:18
首页
上一页
[1]
[2]
关键词:
>>>更多精彩内容请进入唐山长安网<<<
分享到:
打印
收藏本页
稿源:
责任编辑:
唐山
相关新闻
高层动态
更多>>
习近平:牢牢把握雄安新区功能定位 努力建设...
我省广大政法干警深入学习贯彻习近平总书记...
续写中国奇迹新篇章——从党的二十届四中全...
最高人民法院发布《人民法院审理涉未成年人...
总书记引经据典谈正确政绩观
树立和践行正确政绩观学习教育:各地区各部...
筑牢思想根基 务求学用贯通——中央和国家机...
在接续奋斗中推进强国建设、民族复兴伟业—...
长安播报
更多>>
平时小贪小占,自以为"小打小闹"…吃大亏的"...
定了!河北209家省直部门所属企业改革全面启动
实施“996工程” 百个高频事项“最多跑一次”
国务院成立江苏响水天嘉宜公司特别重大爆炸...
四天不收费!2019“五一”假期期间河北高速...
重庆司法行政系统探索建立“互联网+调解”模式
郑州“皇家一号”案一批政法干警被处理
上海公安机关破获一起特大操纵期货市场犯罪案件
唐山要闻
更多>>
宪法宣传 | 唐山法院开展宪法日宣传活动
国家宪法日 | 丰南政法:当四大名著遇到宪法...
路南公安:政务宣传再出发 一窗通办促满意
《河北法制报》刊发:唐山丰南区公安局“小...
《唐山晚报》刊发:民间借贷为何被认定为无效?
带你重温“三个规定”(三)
带你重温“三个规定”(二)
带你重温“三个规定”(一)
主管单位:中共唐山市委政法委员会
备案/许可证:
冀ICP备16005074号-1
冀公网安备 13020302000613号 技术支持:
长城网